Monográfico
Retrospective analysis for the perception of educational tools for the development of collaborative activities in virtual environments
Análisis retrospectivo de la percepción sobre herramientas para el desarrollo de actividades colaborativas en entornos virtuales
Retrospective analysis for the perception of educational tools for the development of collaborative activities in virtual environments
RIED-Revista Iberoamericana de Educación a Distancia, vol. 27, núm. 2, 2024
Asociación Iberoamericana de Educación Superior a Distancia

How to cite: Martínez De Miguel López, S., Bernárdez-Gómez, A., & Salmerón Aroca, J. A. (2024). Retrospective analysis for the perception of educational tools for the development of collaborative
activities in virtual environments. [Análisis retrospectivo de la percepción sobre herramientas para el desarrollo de actividades colaborativas en entornos virtuales].
RIED-Revista Iberoamericana de Educación a Distancia, 27(2), pp. 35-55. https://doi.org/10.5944/ried.27.2.38983
Abstract: Virtual learning environments are technological systems designed to use electronic media to enable non-face-to-face education and interaction between students to take place. The research presented here considered six academic years and was carried out against the backdrop of the impact that these environments are having on higher education. It used a non-experimental, retrospective, cross-sectional approach, and was conducted within the qualitative phenomenological paradigm. The participants were 211 students who were engaged in an online postgraduate course. The aim was to identify the benefits and difficulties the students encountered when they used collaborative tools in their learning process, and the group dynamics that were established. Portfolios, forums and focus groups were the mechanisms used for data collection. The results showed a great diversity in how digital tools were used, how they were adapted to the complexity of the virtual classroom and the multi-professional profile of the participants. However, in general, the participants displayed a strong need for connection in order to share their concerns, develop bonds and build collective knowledge. There was greater emphasis on collaborative tasks during and after the pandemic than in previous periods. It was concluded that the integration of online collaboration tools among postgraduate students to carry out academic activities reflected the key role that virtual environments play in the shaping of meaningful interdisciplinary and socialisation educational experiences. In addition, the role of the group's own self-regulation in terms of maturity, networking, chronological adjustments and understanding of the task at hand was essential in the participants’ ability to overcome the challenges they encountered.
Keywords: educational tools, online higher education, virtual learning environments, online colaborative learning, educational technology.
Resumen: Los entornos virtuales de formación son sistemas tecnológicos diseñados para facilitar la educación no presencial y la interacción entre estudiantes, a través de medios electrónicos que están teniendo impacto en la educación superior. La investigación que se presenta fue desarrollada mediante un enfoque no experimental de tipo transversal retrospectivo. Anclado en el paradigma cualitativo fenomenológico, se involucró a 211 estudiantes de posgrado en línea de seis años académicos, con el objetivo de conocer los beneficios y dificultades que encuentran en el proceso formativo a través del uso de herramientas colaborativas y las dinámicas de grupo que se establecen. Se emplearon portafolios, foros y grupo de discusión. Los resultados revelan una diversidad en el empleo de herramientas digitales, adaptadas a la complejidad del aula virtual y al perfil multiprofesional de los participantes. Sin embargo, de manera general, muestran una marcada necesidad de conexión para compartir inquietudes, establecer vínculos y construir conocimiento colectivo. También es notable que, durante y después de la pandemia, se observa un mayor énfasis en las tareas colaborativas en comparación con períodos anteriores. Se concluye que la integración de las herramientas de colaboración en línea entre el alumnado de posgrado para la realización de actividades académicas, refleja la importancia de los entornos virtuales para la configuración de experiencias educativas significativas interdisciplinares y de socialización. Además, el rol que cumple la autorregulación del propio grupo para su uso, en términos de madurez, redes vinculares, ajustes cronológicos, y comprensión de la tarea, es fundamental para superar las dificultades que encuentran.
Palabras clave: herramientas educativas, educación superior online, entornos virtuales de aprendizaje, aprendizaje colaborativo en línea, tecnología educacional.
INTRODUCTION
The foundation of this research lies in the change experienced in teaching-learning processes as a result of the emergence of virtual universities in the 1990s (Rubia & Guitert, 2014). The increasing use of technology and the digitalisation of teaching have since become well-established. Despite this, the educational policies that contribute to achieving digital competence remain underdeveloped and lack maturity (Castañeda et al., 2023; Férnandez Miravete & Prendes Espinosa, 2022). The advent of lockdown as a result of the COVID-19 pandemic was a turning point in the use of resources and technological platforms. The situations derived from the pandemic set the groundwork for the widespread use of distance learning resources and technologies, and the stigma of their being second best when compared to face-to-face learning has been laid to rest (Carafi, 2022; Ruiz Corbella et al., 2011). In line with these developments, Fernández Sánchez et al. (2021) noted an upturn in student preferences for virtual and blended modalities in undergraduate and postgraduate studies (Esteban et al., 2020; INE, 2022). This has also contributed to universities being able to maintain enrolment rates for some postgraduate courses (Ministerio de Universidades, 2022).
Consistently with the above, one of the starting assumptions for this study is that online learning has a well-established methodology and digital availability of its own. Consequently, the scope of teaching and the academic outcomes were not significantly affected by the adaptation processes that face-to-face learning experienced in the context of higher education due to the pandemic ( UNESCO, 2020). However, there are some related consequences and issues that have led to the emergence of new needs and questions from within the academic sphere: What are students' perceptions of their own command and knowledge of computer-assisted collaborative learning tools? What is their assessment of this? Do they feel interested in and motivated by them? These consequences should be explored further and would also support the research presented here.
The rationale for this research was based on two needs. Firstly, postgraduate students' perception of collaborative activities in virtual environments. An approach derived from the development and positioning of this type of training since the Bologna Declaration of 1999 (Docampo, 2001; RD 56/2005).
Secondly, considering the pandemic as a key event in the digitisation of university education, two questions need to be explored. These questions were, on the one hand, the use of digital platforms and educational technology tools in teaching nowadays (Sánchez Vera, 2023) and, on the other, an analysis of the studies that have highlighted some problems such as the digital divide and the lack of social interaction (Piki, 2022), which negatively affect students. These phenomena will represent one of the main challenges for education in the next decade (UNICEF, 2022), and it is therefore necessary to understand the impact that these social factors currently have on the theory of online collaborative learning (Asif et al., 2021).
The visibility of these needs points to the multifaceted nature of the meaning of the term ‘collaborative online learning’ (Harasim, 2012). This is linked both to the variety of institutions that offer it at different education levels, the diverse roles it affords to teachers' performance, and the different teaching models that support it, including how these are assessed. This is why the last few decades have seen important developments in the study of collaborative learning through technology in the field of social sciences ( Anwar et al., 2023; García Chitiva & Suárez Guerrero, 2019; Janssen & Kirschner, 2020; Lämsä et al., 2021). Concurrently, there has been a proven increase in the motivation and interest of social science students in the use of ICT (Salas Rueda et al., 2020). This interest has not so much been in these technologies per se but in the way in which they are used (Valencia & Rodríguez, 2019). By way of illustration, the advantages of online collaborative learning include its contribution to improving students' cognitive performance and enhancing their interpersonal communication (Tusyanah et al., 2023). Despite the above-mentioned benefits, this type of learning may also display less beneficial characteristics, such as participatory inequality, conflict-ridden situations and time requirements (Aguilera, 2023).
From this point of view, the joint construction of knowledge involves establishing a fluid interaction for group cohesion. If these variables are not taken into account when promoting meaningful interaction within the group, there is a risk that the students' end-to-end learning experience will be negative (Hernández Sellés, 2021). According to this perspective, students need to learn to collaborate in order to learn (Leiva Reyes et al., 2020). Therefore, one of the related problems is that attention should not only be focused on the learning situation or on interpersonal interactions in isolation, but that both should be made available as learning mechanisms with an impact on students (Mercado Borja et al., 2019). While field research on these aspects in higher education is not new (Alfageme, 2005; Rodríguez Illera, 2001), this study seeks to place them in a temporal context. Within this viewpoint, the research focuses on answering the following question from the students' perspective: How have collaborative learning activities (conceived as methodological tools) contributed to online teaching in recent years?
METHODOLOGY
Objectives
The overall aim of this article was to analyse the students' perception of how collaborative learning activities as methodological tools in virtual environments can make a contribution to online higher education. There were three specific objectives:
Design
A retrospective cross-sectional study was conducted that used the phenomenological approach of the qualitative paradigm (Bisquerra, 2016). The basis for this approach is based on the individual's experience of an event or a set of events and the meaning that these events have for the subject (Flick, 2015). An inductive design was chosen in order to include the students' own point of view. As this was a retrospective phenomenological study covering several recent academic years, it provided a perspective on the variability of contributions over time. Specifically, students who had taken the online Master's programme in Museums over the last six years were included in the sample.
Prior to the start of the research, the Ethics Committee of the University was informed of the purpose of the study, and provided a favourable response and approval for carrying it out (ID: 4707/2023).
Research context
The research was carried out in the context of the Master's Degree in Education and Museums: Heritage, Identity and Cultural Mediation (eMus). The eMus course was initially taught using the free software platform Sakai, where students could access, create and post theoretical content, complete practical activities, interact with teaching staff through synchronous and asynchronous communication tools such as email, forums, messages, videoconferences, chats, Wikis, blogs, web pages, etc., participating in collaborative learning processes by using several of them (University of Murcia, 2010). The Sakai platform was later replaced by the virtual classroom of the University of Murcia without losing the essence of the methodological strategies used.
The subject on which the research study is based is called ‘The educator as a cultural mediator. Strategies for social inclusion in museums’. This is an optional subject within the organisational structure of the Master's Degree in Education and Museums, but carries a load of 6 credits, as is the case with the compulsory subjects in the programme. It is taught for 21 days in the second term and the methodological proposal related to the object of the research involves: videoconferencing, forums, assignments and Wiki (Table 1).
| Tools | Activity/Description | Type |
| Videoconference | Introduction to the subject | Synchronous/Group |
| Forum | Student introductions | Asynchronous/Individual |
| Forum | Activity 1. Addressing theoretical knowledge. Socio-cultural facilitation | Asynchronous/Individual |
| Forum | Activity 2. Addressing theoretical knowledge. Proposals for museum action | Asynchronous/Individual |
| Assignment | Activity 3. Addressing theoretical knowledge. Search for programmes | Asynchronous/Individual |
| Forum | Activity 4. Addressing theoretical knowledge. Attitudes of the educator | Asynchronous/Individual |
| Wiki* | Activity 5. Addressing practical knowledge. Examples of socio-cultural facilitation strategies | Asynchronous/Group |
| Assignment | Activity 6. Addressing theoretical knowledge. The role of the museum educator | Asynchronous/Individual |
| Assignment* | Overall activity. Addressing practical knowledge. Museum intervention project | Asynchronous/Group |
| Assignment | Test of content covered in the subject | Synchronous/individual |
| Portfolio | Evaluation | Asynchronous/Individual |
| Forum | ‘Telegram’ Students' general views on the subject | Asynchronous/Group |
The subject with which this article is concerned used collaborative learning strategies that included discussions and group work. Two collaborative activities were selected for the study: activity 5 and the overall activity. Activity 5 used the Wiki tool. It was used to develop a process focused on designing strategies for socio-cultural facilitation. The aim was to specify proposals for action in museums by adopting the perspective of the course; the activity involved the issue in question and its methodological approach, and was carried out in a group (8 students). The overall activity used ‘the assignment tool (among 5 students). It consisted of creating a socio-cultural facilitation intervention project that met the need of helping a group at risk of social exclusion participate in the daily life of museums. The instruments used in the research were the outcomes of these collaborative activities included in the portfolios and the content of the ‘Telegram’ forum. In addition, students were asked to participate in a focus group session, as detailed in the relevant section.
Participants
The portfolios of the students who completed the course ‘Museum Educator as a Cultural Mediator. Strategies of social inclusion in museums’ over the last six academic years were consulted for the study (N=211). The gender composition of the study group was 14.2 % male and 85.8 % female. Regarding their previous education, 55.7 % of the students came from teaching professions, while 44.2 % came from multidisciplinary professions, a large number of them from the area of Geography and History, and some from Fine Arts, Library and Information Science, Psychology and Tourism. Of the three periods covered in the study, 43.0 % of the sample took the course before the onset of the pandemic (academic years 2017-2019); 39.2 % during the pandemic and de-escalation (academic years 2019-2021), and 34.2 % in the post-pandemic period (academic years 2021-2023). Despite the fact that this master's degree is for one year, it was decided to group the study into three biannual cohorts, in order to coincide with the terms established by the educational authorities as a result of the lockdown due to the pandemic and de-escalation. With regard to the marks obtained by students in the subject, 19.7 % had an ‘A’ grade, 66.8 % had a ‘B’ grade and 13.5 % had a pass.
Procedure and instruments used for data collection
The Virtual Classroom and a focus group were used to consult the digital archive related to the subject. Access was gained to the history for the last six academic years in order to collect the relevant data in the digital archive. This was where the students had uploaded the work they had submitted each academic year and also contained their grades. As noted above, three instruments were used to collect information about the students' views on the collaborative activities mentioned in connection with the research context:
Data analysis
Careful contemplation was used to gain a deep understanding of the data through the application of the reflective thematic analysis technique (Braun & Clarke, 2022; Terry & Hayfield, 2021), giving importance to the researchers’ critical study of their decisions. It was also used in combination with constant comparison analysis (Leech & Onwuegbuzie, 2008), which involved recurrently comparing the data and making improvements to the analysis. These two methods were essentially chosen for their flexibility. In the method of analysis used in the study, a number of themes were sought by identifying patterns in the data, and these themes then gave rise to core categories and related categories. These categories are comparable to the codes and subcodes used in analysis software, as the methodological framework of analysis was modelled on key publications in the use of the software (Soratto et al., 2020).
The method of data analysis outlined (Braun & Clarke, 2022) was applied in a series of stages that were, in turn, sequential and recursive. This meant that the different phases could overlap, thanks to the reflective process inherent in the model used. These phases were as follows:
The qualitative analysis was carried out using ATLAS.ti V22 (Scientific Software Development GmbH) because, according to Soratto et al. (2020), it allows for the easy visualisation of qualitative information of interest provided by the dynamics of comparison and contrast between the codes or categories assigned to the data.
Similarly, two dimensions were identified within the data analysis which would help to compare student contributions: (1) Students' academic year (2) Grades obtained.
RESULTS
Analysis of students’ benefits from and difficulties with online tools and activities
The first and second objectives entailed examining the benefits and difficulties reported by students regarding tools and collaborative work. A preliminary finding was the book of categories from phase two of the analysis, which is outlined below. As there were no pre-established categories, these categories were the themes that emerged from the inductive analysis of the data, which guided the rest of the analytical phases. They were grouped into two main areas that refer to the use of collaborative tools, as well as to the processes involved in the activities themselves. The themes around which the students' discourse revolved were:
Once the data analysis had been carried out, several central categories emerged from these themes, which were the focus of the first two specific objectives set out in the research. In particular, the two central themes on which the students' discourse focused were the tools they used when completing the activities and the collaborative activities themselves. The two themes were closely intertwined, since the first theme (tools) was semantically circumscribed to collaborative activities. In other words, the tools mentioned were requirements for carrying out the activities, ‘the activity will be carried out using a Wiki-forum, where the members of the group will pool their knowledge’ (D136:9). 1
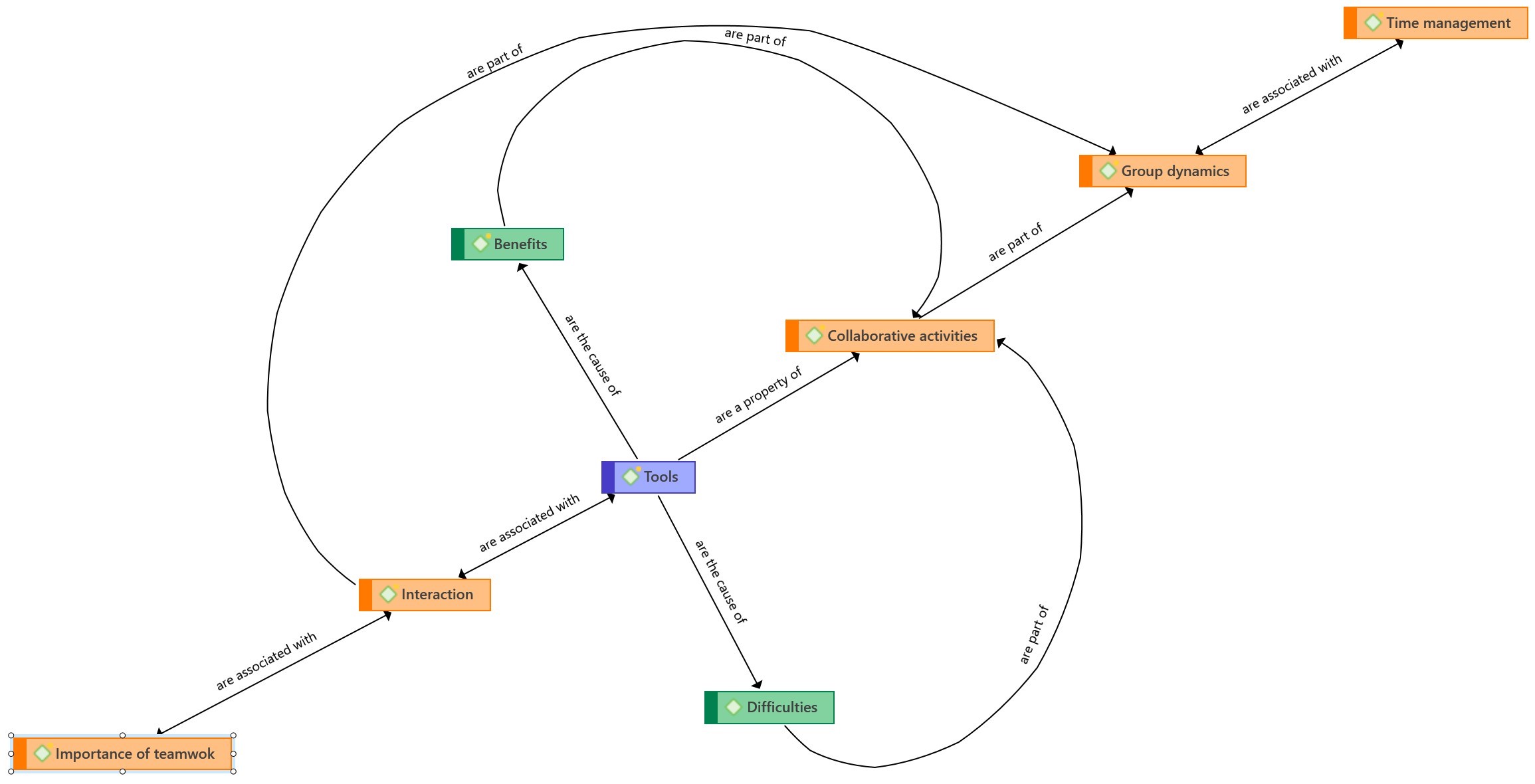
Following the thematic analysis, a series of aspects related to the two central emerging categories were identified as being significantly associated with each other based on the co-occurrence coefficients provided by the analysis software.2 In particular, these aspects associated with the main themes referred to two specific issues. On the one hand, the benefits and difficulties encountered by the students in their learning process and, on the other hand, the different group dynamics in the interactions that the participating learners engaged in. In fact, it is common to identify the reasons for the benefits and difficulties found in collaborative activities by examining these work dynamics.
The semantic network shown below was generated as a sample of the relationships that were established in the learning process (Figure 1). Firstly, the relationship between the tools used and the two collaborative activities mentioned in the portfolios. The use of these tools also presented different difficulties and benefits which were identified by the students. Some general benefits and difficulties of the activities and tools used were featured: ‘the Wiki activity’ was very rewarding (D9:1); ‘I am referring to the Wiki assignment, which required two groups work together and organising it was much more demanding, [...] the group is quite large’ (D117:10).

An important group of students were not clear about the different tools to be used in their collaborative work, since the activity was mainly based on conceptual development using that tool, in this case, Wiki. In fact, the activity itself was largely defined as the development of this Wiki document, ‘the creation of a cooperative document using Wiki, in which proposals were shared’ (D3:1). By doing so, students were asked to create content and identify this outcome as an end-product of their learning, not as a means to learning. However, some of them stated that this work was part of the itinerary that leads to learning: ‘the assignments played an essential part in understanding the contents of the subject [...] as in the case of Wiki and the overall activity’ (D66:9).
They also mentioned other tools which were useful to them in carrying out the assignment in which they had to construct the overall activity. These include basic communication tools such as WhatsApp, and work tools such as Google Drive. These were used to complement their work due to the benefits they provided in contrast to those of the virtual classroom, such as facilitating collaborative work: ‘this activity [...] is carried out through a platform outside the virtual classroom (Drive), as it allows us all to work and edit the same document and subsequently link the outcome to the virtual classroom assignments section’. (D115:19).
The space in which the assignment took place therefore had a significant impact on how the activity was carried out, the group dynamics and, consequently, on the learning process. The fact that the workspace facilitated these dynamics was highlighted in the discussion group, ‘with Wiki you had to use the virtual classroom but in the end, the communication that WhatsApp allows you to have) you don’t get from the virtual classroom’ (GD.D144:25). This may lead to the expectation that shifting the activity and using tools outside the virtual classroom may be beneficial to the work. In this way, they were clear about the involvement of all their fellow students in the assignment. This is because ‘on the Wiki platform it is often not clear how many classmates are participating in the preparation of a document’ (D91:19); another student noted: ‘I agree that the negative point in Wiki activities is working cooperatively, virtually, without the format allowing online editing. I think it gets in the way and requires doubling the work’. (D10:2)
Similarly, the focus group reinforced a related idea, namely, that the amount of time and the pace of work or dedication of their fellow students also affected their dynamics, ‘in the end some of them decided to go their own way. No, it's not that we kicked them out of the group, but that they understood that they couldn't keep up with the others’ (GD.D144:37). Thus, they indicated that group self-regulation was part of their dynamics and was of great importance for them, both in the process and in terms of producing the final outcome. However, this was seen as an advantage by other participants, since the differences that arose, for one reason or another, were compensated for by the group: ‘I don't have any complaints at all, either about those who were my permanent work team members for all the subjects and in the Wiki [assignment], I think there was very much a mixed group, because there were two art historians, a curator, two teachers, then the girls in Wiki were teachers, and so [....] what I might have lacked in terms of technology skills, they made up for, and then I contributed other things’ (GD.D144:49).
On a different note, it seems that the use of the platforms was not clear to some students. When talking about the assignment procedures there were contradictions within the same portfolio; sometimes they highlighted the tool and sometimes the modality. At other times they confused the tools or were not clear about their differentiation: ‘this is the Wiki-forum activity’ (D12:2). These were particularly remarkable issues, as they suggest that hyperconnectivity was a characteristic sign of the years covered in the study, even before the period of isolation.
This difference between the profiles of the students, their knowledge or lack of knowledge of the different tools, means that the learners engaged in many dynamics out of habit. The assignments completed in person in other studies and the collaborative activities in different contexts made a difference to them in terms of work progress, ‘getting organised when carrying out the assignments, but this is normal in group work’ (D143:25). In these kinds of activities, whether online or offline, it is always beneficial to observe different points of view, for example: ‘the Wiki activity is always suitable for joint learning, the problems were solved within the group and that is also a positive aspect. Especially doing cooperative work, exchanging views, ideas, choosing the resources that we thought would be the most useful...’ (D7:6).
Likewise, although difficulties such as those mentioned above may arise, this kind of work always needs a positive, supportive dynamic where students find a space to share their concerns. This is often motivated by the collaborative nature of the activities, ‘as well as creating bonds with the members of another group, we were also able to “see beyond” our own perception’ (D18:1); ‘the work was an essential part of understanding the content, the difficulty of which varied, and where group cohesion was necessary, as in the case of the Wiki or the overall activity’ (D66:9). The need for interaction between students was echoed in the focus group discussion. The students indicated that these assignments required first building a relationship between group members, which needs to be gradually developed: ‘we have not had contact before, in most cases it makes group work less fluid’ (GD.D144:25).
Although the course was a virtual learning programme, there was a clear need for connection between participants. Thus, the tools, as well as being the means to carry out the activities, greatly influenced the different activities and the difficulties that may be encountered: ‘above all, ensuring that all the members in the group were equally involved’ (D143:12). However, this does not entail that the use of the tools was not aimed at improving their work dynamics, ‘the Wiki activities were beneficial and brought positive aspects’ (D143:40).
Comparative experience of students
In order to address the third specific objective of the study and describe the comparative experience of the tools' use by the participating students, the grades obtained by the students were recorded, and whether they had engaged in the postgraduate programme before, during or after the pandemic. Table 2 shows the impact of the two central categories in terms of students' grades. It can be seen that the percentage difference between them was not significant in any of the cases. This indicates that, the different collaborative activities the students performed online and the tools used for them were mentioned equally, regardless of the different grades that students were awarded.
| GRADES | |||
| Pass | B | A | |
| Collaborative activities | 33.61 % | 34.46 % | 31.93 % |
| Tools | 33.02 % | 32.09 % | 34.88 % |
Looking closer at the students' perceptions using the sentiment analysis provided by the analysis software, as shown in Figure 2, there was a higher positive/neutral sentiment towards both the tools and the collaborative activities. There was also an even distribution of sentiment between each of the categories. If filters were applied in the programme according to their grades (not reflected in figures or tables for the sake of image economy), the students with a pass grade had greater affinity for the tools, but not for the collaborative activities. In contrast, students awarded As and Bs expressed a more positive/neutral feeling for collaborative activities to the detriment of the tools.

If the same table is considered by looking at the different the periods, that is, before, during and after the COVID pandemic (Table 3), some values stand out from the others. It was found that collaborative activities had a higher impact during and after the pandemic than before, which suggests that it was not an important issue in period preceding the lockdown stages. In contrast, the tools used had a greater presence in the stage prior to COVID than in the periods that followed it. It could be inferred from this that before the pandemic the tools were more of a novelty to the respondents, which is why they emphasised their use. However, after a period in their lives when their learning took place using these tools, they became normalised and they were no longer noteworthy.
| Pre-COVID period | During COVID | Post-COVID period | |
| Collaborative activities | 27.64 % | 36.17 % | 36.18 % |
| Tools | 39.28 % | 30.36 % | 30.35 % |
It is worth mentioning that there were variations in the perceptions and assessments the participants made in this respect. In the pre-pandemic context, greater concern was identified in relation to peer support and group work. On the other hand, views expressed by the students about the teaching process, the technical support provided and the motivation of the teaching staff were very positive. During the lockdown period, they held a critical view of the internal dynamics of group work, although their comments showed a marked improvement in the perception of peer support. Again, the teaching process, tutoring and technical support, and the motivation of the teaching staff were held in high regard. In the post-pandemic period, ratings regarding group work decreased in terms of effectiveness, while ratings of the teaching process, tutoring, technical support and teacher motivation increased.
DISCUSSION AND CONCLUSIONS
The aim of this research was to gain further insight into how graduate students from different disciplines constructed knowledge and established relationships in formal, non-face-to-face educational environments using collaborative activities. Specifically, an optional subject of the Master's Degree in Education and Museums was chosen due to its practical and applied nature. To this end, the general objective was broken down into three major areas: to analyse the benefits and difficulties encountered by postgraduate students regarding the tools used in online collaborative methodological processes, as well as in the collaborative activities in which these tools were employed, and whether the pandemic was a factor in terms of the processes experienced before and after the lockdown stages, including its relationship, if any, with the grades obtained by the students.
With regard to the first objective, the results indicate some disparity in the students' responses regarding their grasp or conceptual knowledge of the tools. In fact, a detailed analysis of the information shows that questions relating to knowledge of the tools are under-represented. Much more emphasis was placed on the processes concerning the activities performed. On the other hand, the participants knew how to handle them, although they found it difficult to differentiate them from the activity itself when it comes to defining them. The usefulness of the tools and their role in the teamwork dynamics and facilitating collaborative work is also noteworthy. This finding is consistent with previous research on systematic reviews of collaborative learning tools such as that by Valencia and Rodríguez (2019). In relation to the second objective referring to the benefits and difficulties encountered while performing the activities analysed, the results could be synthesised into three perspectives: the positive aspects highlighted by the participants, the needs that require this type of methodological approach, and the proposals for improvement.
Firstly, the benefits of their use include personal and academic satisfaction. They also refer to the opportunities for building interpersonal relationships and engaging in communication between learners. These data are in line with those obtained in the study by Tusyanah et al. (2023) when they referred to the increase in cognitive performance as well as critical thinking skills. Furthermore, the results point to the possibility of building an interdependent and inclusive learning experience. These results could be encompassed in what Rodríguez Marconi et al. (2023) called transversal competences.
Secondly, in terms of the needs identified, the importance of the group's maturity to operate in this type of collective experience should be emphasised. The order in which the subjects are taken is relevant to the research presented. The fact that this is one of the last subjects completed within the Master's Degree programme provides momentum for the use of collaborative methodology. However, this variable was not identified in the study by Palacios et al. (2022), who reported other variables related to effectiveness including empathy, the feeling of mutual help, and the management of assertiveness. The need for the group to self-regulate was highlighted, similarly to how Niño and Castellanos (2020) did when they discussed shared regulation in all stages of the activities.
There were also some ecological issues to be emphasised in connection with the findings, such as the temporal dimension pointed out by Barrera et al. (2021), particularly identifying significant differences in the timing of student contributions. However, neither the design nor the data obtained in this study allow this to be stated unequivocally. There was a wide range of levels in the digital skills of postgraduate students when preparing their portfolios. This is a factor that was highlighted in the study conducted by Marcano (2023) for digital skill training of teaching staff, which should also be taken into account in order to make the design of teaching tools more flexible. Perhaps the use of tools such as Wiki should return to their essence as a means of teaching. This would involve reinforcing not only the completion of the final assignment, but above all, self-learning processes. According to De Arriba and García (2014) and García Chitiva (2020), it is necessary to enhance metacognitive psychological processes. However, in order to achieve the appropriate use of collaborative methodological strategies, the students who participated in this study reported some elements that needed to be improved, in line with Aguilera (2023). For example, equal time spent by students and monitoring of performance; greater demands regarding the management of the group size than individual activities; and improving the tool itself to detect the actual involvement of each member of the group.
In connection with the third objective of the study, some changes were suggested in the perception and use of collaborative activities and tools before, during and after the pandemic. Students' attention to collaborative processes during the pandemic was high in terms of valuing and enriching peer-to-peer contributions compared to other periods. This could indicate an adaptation to the harsh circumstances perceived by the learners during the lockdown period in terms of socio-emotional and affective impact, as well as to the various functions of social media and social technology for learning during lockdown, which were pointed out by Piki's (2022) study, where collaboration became relevant. It is also worth noting that the prevailing references to issues related to educational tools initially found in participants’ comments declined in the later stage. This suggests that these tools were previously seen as novel in contrast to the familiarity with which they are now perceived. This may indicate an emphasis on collaboration and interaction between learners, rather than on specific tools.
The main limitation of the study is that it would have been beneficial to have gone further into the educational processes without interruptions; however, the pandemic prevented this. Although this Master's degree was delivered online, the students were affected by the situation they experienced, which meant that they were unable to engage in the programme as a continuous process. This circumstance was used by the research group itself to make the decision on the approach and design, and the opportunity was used to consider it as a differential aspect.
With regard to the socio-educational and didactic implications that could be derived from the study, it raises a fundamental question that deserves reflection, namely, how students will approach collaboration and technology in the future. The integration of tools and the modification of platforms to adapt them to the current needs of learners is a key issue. It was perceived, both in devising the theoretical framework and in the data collection and analysis, that students express an interest in having the tools adapted to ensure that they relate to their everyday digital experience. Therefore, a contribution of this study is that a need has been identified for pedagogical designs to promote enhanced technical skills in the use of digital tools through a reflexive and critical approach. Our findings also highlighted the importance of fostering a focus on collaborative competences in the online postgraduate course, where students can acquire inter-group communication and problem-solving skills in multidisciplinary professional teams. Furthermore, the retrospective methodological design and the qualitative analysis employed can serve as a starting point for future research.
REFERENCES
Aguilera, C. (2023). ¿Qué es el aprendizaje colaborativo? Beneficios y ejemplos. Blog Conceptos básicos de e-learning. https://www.ispring.es/blog/aprendizaje-colaborativo
Alfageme, M. B. (2005). El trabajo colaborativo en situaciones no presenciales. Pixel-Bit. Revista de medios y educación, 26, 5-16.
Anwar, A., Rehman, I. U., Kostadinova Dicheva, N., & Haq, I. U. (2023). Analysing User Experience of Dynamic Group Formation (DGF) in Intelligent Tutor Collaborative Learning (ITSCL) using Aspect-Based Sentiment Analysis. In XXIII International Conference on Human Computer Interaction (pp. 1-5). https://doi.org/10.1145/3612783.3612788
Asif, M., Khaskheli, A., Qureshi, J. A., Raza, S. A., & Yousufi, S. Q. (2021). Factors affecting students’ learning performance through collaborative learning and engagement. Interactive Learning Environments, 31(4), 2371-2391. https://doi.org/10.1080/10494820.2021.1884886
Barrera, R. A., Montaño, R. M., Marín, P. E., & Chávez, J. E. (2021). Trabajo colaborativo y la ecología del aprendizaje. Formación universitaria, 14(6), 3-12. https://doi.org/10.4067/S0718-50062021000600003
Bisquerra, R. (2016). Metodología de la investigación educativa. La Muralla
Braun, V., & Clarke, V. (2022). Thematic analysis: a practical guide. Sage. https://doi.org/10.53841/bpsqmip.2022.1.33.46
Carafi, E. (2022). Formación a distancia y programas de Maestrías en Educación con mención curricular en Chile. Revista de Educação PUC-Campinas, 27, 1-14. https://doi.org/10.24220/2318-0870v27e2022a6527
Castañeda, L., Esteve-Mon, F., & Adell, J. (2023). La universidad digital: aproximación a un análisis crítico de los planes de transformación digital de las universidades públicas españolas. Profesorado, Revista de Currículum y Formación del Profesorado, 27(1), 175-198. https://doi.org/10.30827/profesorado.v27i1.23870
De Arriba, R., & García Sanchís, M. C. (2014). La eficacia de la wiki como herramienta de aprendizaje colaborativo para aprender Política Económica Internacional. Digital Education Review, 26, 24-38. https://doi.org/10.1344/der.2014.0.24-38
Docampo, D. (2001). La Declaración de Bolonia y su repercusión en la estructura de las titulaciones en España. [Presentación en conferencia]. Informe 21 septiembre. CRUE. http://www.unizar.es/eees/doc/CRUE%20Informe%20DOCAMPO%20210901.pdf
Esteban, E., Cámara, A., & Villavicencio, M. (2020). La educación virtual de posgrado en tiempos de Covid-19. Revista de Estilos de Aprendizaje, 13,82-94. https://doi.org/10.55777/rea.v13iEspecial.2241
Fernández Miravete, Á. D., & Prendes Espinosa, M. P. (2022). Marco Europeo para Organizaciones Educativas Digitalmente Competentes: revisión sistemática 2015-2020. Revista Fuentes, 24(1), 65-76. https://doi.org/10.12795/revistafuentes.2022.18698
Fernández Sánchez, L., García Cabanes, M. C., Sánchez Sáez, X., Albertos Arranz, H., Ruiz Pastor, M. J., Orts, P., Company Sirvent, M. A., Lax P., Maneu, V., & Cuenca, N. (2021). La docencia en época COVID-19: Preferencia del alumnado en la Docencia Dual, Sistemas de Evaluación y Ansiedad académica. In R. Satorre Cuerda (Ed.). Nuevos retos educativos en la enseñanza superior frente al desafío COVID-19 (pp. 65-76). Octaedro.
Flick, U. (2015). El diseño de investigación cualitativa. Morata
Froufe, S. (1998). Las técnicas de grupo en la animación comunitaria. Amarú.
García Chitiva, M. P., & Suárez Guerrero, C. (2019). Estado de la investigación sobrela colaboración en entornos virtuales de aprendizaje. Pixel-Bit: Revista de Medios y Educación, 56, 169-191. https://doi.org/10.12795/pixelbit.2019.i56.09
García Chitiva, M. P. (2020). Implicaciones del Sistema de memoria transactive para la Educación Superior. Revista Espacios, 41(46),338-351. https://doi.org/10.48082/espacios-a20v41n46p28
García Sanz, M. P. (2008). Guías docentes de asignaturas de grado en el EES. Orientaciones para su elaboración. Universidad de Murcia.
Harasim, L. (2012). Learning Theory and Online Technologies. Routledge. https://doi.org/10.4324/9780203846933
Hernández Sellés, N. (2021). Herramientas que facilitan el aprendizaje colaborativo en entornos virtuales: nuevas oportunidades para el desarrollo de las ecologías digitales de aprendizaje. Educatio Siglo XXI, 39(2), 81-100. https://doi.org/10.6018/educatio.465741
INE. (2022). Encuesta sobre Equipamiento y Uso de Tecnologías de Información y Comunicación (TIC) en los Hogares. https://www.ine.es/prensa/tich_2022.pdf
Janssen, J., & Kirschner, P. A. (2020). Applying collaborative cognitive load theory to computer-supported collaborative learning: Towards a research agenda. Educational Technology Research and Development, 68(2), 783-805. https://doi.org/10.1007/s11423-019-09729-5
Lämsä, J., Hämäläinen, R., Koskinen, P., Viiri, J., & Lampi, E. (2021). What do we do when we analyse the temporal aspects of computer-supported collaborative learning? A systematic literature review. Educational Research Review, 33, 100387. https://doi.org/10.1016/j.edurev.2021.100387
Leech, N. L., & Onwuegbuzie, A. J. (2008). Qualitative data analysis: A compendium of techniques and a framework for selection for school psychology research and beyond. School Psychology Quarterly, 23(4), 587-604. https://doi.org/10.1037/1045-3830.23.4.587
Leiva Reyes, K. A., Gutiérrez Jiménez, A. E., Vásquez Rojas, C. P., Chávez Lezama, S. E., & Reynosa Navarro, E. (2020). Aprendizaje colaborativo en línea y aprendizaje autónomo en la educación a distancia. Revista Científica, Cultura, Comunicación y Desarrollo, 5(3), 95-100.
Marcano, B. (2023). Evaluación con perspectiva inclusiva en la formación para la educación online de docentes universitarios. Interculturalidad, inclusión y equidad en educación, 331, 445-453. https://doi.org/10.14201/0AQ0321445453
Mayorga Fernández, M. J., & Tójar Hurtado, J. C. (2003). El grupo de discusión como técnica de recogida de información en la evaluación de la docencia universitaria. Revista Fuentes, 5, 173-190.
Mercado Borja, W. E., Guarnieri, G., & Rodríguez, G. L. (2019). Análisis y evaluación de procesos de interactividad en entornos virtuales de aprendizaje. Trilogía Ciencia Tecnología Sociedad, 11(20), 63-99. https://doi.org/10.22430/21457778.1213
Ministerio de Universidades. (2022). Datos y cifras del sistema universitario Español. Publicación 2021-2022. https://www.universidades.gob.es/wp-content/uploads/2022/11/Datos_y_Cifras_2021_22.pdf
Niño, S., & Castellanos, J. (2020). Estrategias de regulación y procesos de escritura colaborativa en línea para el aprendizaje en estudiantes universitarios. Nova scientia, 12(25), 00012. https://doi.org/10.21640/ns.v12i25.2499
Palacios, M., Deroncele, A., & Goñi, F. F. (2022). Aprendizaje colaborativo en línea: factores de exito para su efectividad. Revista Conhecimento Online, 2, 158-179. https://doi.org/10.25112/rco.v2.2925
Piki, A. (2022). Re-imagining the Distributed Nature of Learner Engagement in Computer-Supported Collaborative Learning Contexts in the Post-pandemic Era. In G. Meiselwitz (eds), Social Computing and Social Media: Applications in Education and Commerce. HCII 2022. Lecture Notes in Computer Science (pp.161-179). Springer. https://doi.org/10.1007/978-3-031-05064-0_13
Real Decreto 56/2005, de 21 de enero, por el que se regulan los estudios universitarios oficiales de Posgrado. (2005). Boletin Oficial del Estado. Madrid, 25 de enero de 2005, num 21, pp. 2846-2851.
Rodríguez Illera, J. L. (2001). Aprendizaje colaborativo en entornos virtuales. Anuario de psicología / The UB Journal of Psychology, 63-76.
Rodríguez Marconi, D., Lapierre, M., Serra, M., Zanetti, L. Z., Sanabria, C. M., & Quiroz, H. (2023). Aprendizaje colaborativo internacional en línea como estrategia para el desarrollo de competencias transversales en la educación superior, una experiencia desde la carrera de fonoaudiología. Educación Médica, 24(5), 100835. https://doi.org/10.1016/j.edumed.2023.100835
Rubia, B., & Guitert, M. (2014). La revolución de la enseñanza. El aprendizaje colaborativo en entornos virtuales. Comunicar: Revista científica de comunicaciones y educación, 21(42), 10-14. https://doi.org/10.3916/C42-2014-a2
Ruiz Corbella, M., García Aretio, L., Álvarez González, B., & Rubio Gómez, M. J. (2011). Movilidad virtual en másteres a distancia en Europa y América Latina. Un camino por recorer. Revista Iberoamericana de Educación, 55, 225-242. https://doi.org/10.35362/rie550533
Salas Rueda, R., De-La-Cruz-Martínez, G., Alvarado-Zamorano, C., & Gamboa-Rodríguez, F. (2020). Dispositivos móviles y Muro colaborativo: ¿medios de comunicación para innovar el proceso de enseñanza-aprendizaje sobre las ciencias sociales? Revista Meta: Avaliação, 12(36), 601-624. https://doi.org/10.22347/2175-2753v12i36.2626
Sánchez Vera, M. M. (2023). Los desafios de la tecnología educativa. RiiTE. Revista Interuniversitaria de Investigación en Tecnología Educativa, 14, 1-5. https://doi.org/10.6018/riite.572131
Soratto, J., Pires, D., & Friese, S. (2020). Thematic content analysis using ATLAS.ti software: Potentialities for researchs in health. Revista Brasileira de Enfermagem, 73(3) 1-12. https://doi.org/10.1590/0034-7167-2019-0250
Terry, G., & Hayfield, N. (2021). Essentials of thematic analysis. American Psychological Association. https://doi.org/10.1037/0000238-000
Tusyanah, T., Sakitri, W., Indira, F. R., Ismiyati, I., & Suryanto, E. (2023). The Role of Online Collaborative Learning (OCL) in Interpersonal Communication and Cognitive Performance. International Journal of Sociology of Education, 12(1), 25-48. https://doi.org/10.17583/rise.10800
UNESCO. (2020). COVID-19 y educación superior: de los efectos inmediatos al día después. https://www.iesalc.unesco.org/wp-content/uploads/2020/05/COVID-19-ES-130520.pdf
UNICEF. (2022). La brecha digital impacta en la educación. UNICEF.
Universidad de Murcia. (2010). Máster Universitario en Educación y Museos. Patrimonio, Identidad y Mediación Cultural. Memoria para la verificación de los estudios oficiales. Universidad de Murcia.
Valencia, M., & Rodríguez, D. (2019). Una revisión bibliográfica de estudios empíricos de herramientas de la Web 2.0 para el aprendizaje colaborativo: wikis, blogs, redes sociales y repositorios multimedia. Revista Ibérica de Sistemas e Tecnologias de Informação, 2(18), 497-516.
Notes