Monográfico
Mobile Learning em aulas de campo: um estudo de caso em Geologia
Mobile Learning in field trips: a case study in Geology
Mobile Learning em aulas de campo: um estudo de caso em Geologia
RIED. Revista Iberoamericana de Educación a Distancia, vol. 20, núm. 2, 2017
Asociación Iberoamericana de Educación Superior a Distancia
Recepción: 16 Diciembre 2016
Aprobación: 02 Marzo 2017
Como citar esse artigo: Marçal, E., de Castro, R. M., y Viana, W. (2017). Mobile Learning em aulas de campo: um estudo de caso em Geologia. RIED. Revista
Iberoamericana de Educación a Distancia, 20(2), pp. 315-336. doi:
https://doi.org/10.5944/ried.20.2.17711
Resumo: As aulas de campo favorecem a aprendizagem por meio da melhoria das habilidades de observação, da descoberta e comunicação entre os alunos, do aumento na compreensão do conteúdo e da ampliação das possibilidades de aprendizado através de experiências reais. Entretanto, durante as aulas de campo, alunos e professores se deparam com obstáculos que podem comprometer os resultados dessas práticas educativas, como conteúdos insuficientes ou dispersão dos estudantes. Nesse sentido, as tecnologias móveis (como smartphones, tablets e redes sem fio) são utilizadas para contornar dificuldades existentes e ampliar os benefícios das aulas de campo. Este artigo descreve um estudo de caso realizado em uma aula de campo de um curso de graduação em Geologia, na qual os alunos utilizaram as tecnologias móveis para auxiliar a aprendizagem sobre mapeamento geológico. Após o uso em situações reais, os dezessete alunos responderam um instrumento estruturado de avaliação. As respostas dos alunos ao questionário foram favoráveis e mostram a aprovação das tecnologias móveis em campo. Obteve-se o escore SUS (usabilidade) de 83,4 para a aplicação móvel testada e 88% dos estudantes afirmaram que a solução possibilitou a execução das tarefas de aprendizagem em campo de forma mais eficiente. Somando-se a isso, a avaliação positiva do professor participante do estudo e a constatação do uso efetivo da aplicação móvel por todos os estudantes indicam que as tecnologias móveis têm potencial para se tornarem importantes ferramentas de apoio às aulas de campo de Geologia.
Palavras-chave: mobile learning, aulas de campo, contexto de aprendizagem, geologia.
Abstract: Field trips favor learning by improving student observation, discovery, and communication skills, increased understanding of content and expansion of learning possibilities through real experiences. However, during field trips, students and teachers face obstacles that may compromise the results of these educational practices, such as insufficient content or student dispersal. In this sense, mobile technologies have been used to overcome existing difficulties and extend the benefits of field trips by providing tools that expand the resources for student learning. This paper describes a case study conducted in a field class of an undergraduate geology course in which students used mobile technologies to aid in learning about geological mapping. After use in real situations, the seventeen students answered a structured evaluation instrument. The students’ responses to the questionnaire were favorable and show the approval of the mobile technologies in field. The SUS score (usability) of 83.4 was obtained for the mobile application tested and 88% of the students stated that a solution made it possible to perform field learning tasks more efficiently. In addition, the positive evaluation of the teacher participating in the study and the finding of effective use of the mobile application by all students indicate that mobile technologies have the potential to become important tools in support of field trips of geology.
Keywords: mobile learning, field trips, learning context, geology.
As possibilidades de aprender em qualquer lugar e a qualquer momento com o suporte das tecnologias da informação e comunicação têm despertado a atenção na criação de contextos de aprendizagem, como os contextos formais, não-formais e informais ( Valente e De Almeida, 2014). Em particular, as aulas de campo caracterizam-se como contextos de aprendizagem formais que acontecem fora do espaço escolar, nos quais os alunos experimentam na prática os conteúdos teóricos aprendidos em sala de aula.
As aulas de campo favorecem a aprendizagem por meio da melhoria das habilidades de observação, descoberta e comunicação dos alunos, aumento na compreensão do conteúdo e nas atitudes positivas em relação ao seu aprendizado (Pyke, 2015). Elas ampliam as possibilidades de ensino e aprendizagem por meio de experiências reais e proporcionam uma abordagem ao mesmo tempo mais complexa e menos abstrata dos fenômenos estudados (Behrendt e Franklin, 2014; Nabors, Edwards e Murray, 2009).
Entretanto, durante as aulas de campo, alunos e professores se deparam com obstáculos que podem comprometer os benefícios dessas práticas educativas. As exposições feitas pelos professores podem ter explicações superficiais e insuficientes para aquele contexto que não produzem nenhum potencial de aprendizagem (Behrendt e Franklin, 2014). Por outro lado, os professores afirmam que em diversas situações os alunos ficam dispersos e não prestam atenção nas explanações (Morentin e Guisasola, 2015). No caso específico das atividades de Geologia, os alunos precisam carregar consigo diferentes instrumentos (como GPS, bússola, câmera digital e caderneta de campo), o que dificulta o transporte e o manuseio deles, além de complicar a integração dos dados coletados (Weng, Sun e Grigsby, 2012).
Nesse sentido, as tecnologias móveis têm sido utilizadas para contornar dificuldades semelhantes às apontadas e para ampliar os benefícios das aulas de campo ao fornecer ferramentas para: identificação do contexto de aprendizagem do aluno para entrega de conteúdos e exercícios de acordo com a situação dele naquele momento; registro das ações e preferências dos aprendizes para recomendações futuras em atividades similares; integração de diversos sensores e ferramentas em um único dispositivo para coleta e anotação de informações; e, comunicação entre alunos e professores com as redes sem fio para atribuição de tarefas, esclarecimento de dúvidas ou compartilhamento de ideias (Marçal, Andrade e Viana, 2015).
Porém, a utilização direta dos recursos da Computação Móvel em aulas de campo não significa necessariamente o alcance dos benefícios citados. Os resultados a serem obtidos (positivos ou negativos) irão variar de acordo com os contextos de aprendizagem nos quais as tecnologias móveis serão aplicadas. Portanto, torna- se importante a condução de pesquisas em situações reais para se aprofundar as constatações sobre a relação entre as tecnologias móveis e seu uso em aulas de campo em diferentes cenários.
No caso particular desse artigo, pretendeu-se examinar as contribuições e obstáculos ao uso das ferramentas da Computação Móvel em aulas de campo de Geologia. De forma mais específica, foram investigados os seguintes pontos: os níveis de usabilidade e utilidade percebidos pelos alunos sobre uma aplicação móvel para apoio a uma aula de campo de Geologia; os aspectos positivos, negativos e as sugestões de melhorias dos alunos, a partir de uma experiência real, sobre o uso de ferramentas móveis em campo; a viabilidade e a forma que os dados coletados em campo podem ser utilizados posteriormente por alunos e professores; e, a percepção de um professor de Geologia sobre o uso das tecnologias móveis na sua aula de campo. Para isso, foi realizado um estudo de caso em uma aula de campo de um curso de graduação em Geologia, na qual os alunos utilizaram uma aplicação e ferramentas da Computação Móvel para auxiliar a aprendizagem sobre mapeamento geológico.
CONTEXTOS DE APRENDIZAGEM E AULAS DE CAMPO
Segundo Figueiredo e Afonso (2006), o futuro da aprendizagem não se encontra apenas nos conteúdos, mas principalmente nos contextos em que o aprendiz se encontra, levando-se em conta as interações e as atividades envolvidas. Para eles, o contexto de aprendizagem consiste no conjunto de circunstâncias relevantes para o aprendiz construir o seu conhecimento, que é constituído por três elementos: Evento de Aprendizagem, que se trata da situação onde o indivíduo aprende; Conteúdo, que corresponde à informação passada ao aprendiz, seja por texto, discurso do professor, material multimídia ou outro meio; e, Contexto, que é o conjunto de circunstâncias que são relevantes para o aprendiz construir conhecimento.
Para Duchastel e Molz (2005), o contexto de aprendizagem como um todo pode ser composto por outros quatro contextos diferentes: Contexto da Experiência, o qual é baseado no aprendiz, em suas experiências, seus conhecimentos, suas competências, seus interesses, etc.; Contexto da Informação, que consiste na informação presente ou acessível no evento de aprendizagem; Contexto da Comunidade, que está relacionado aos aspectos da comunicação entre os aprendizes; e, Contexto da Instituição, que diz respeito ao espaço socioeconômico e as relações institucionais onde a aprendizagem acontece.
Em Erstad et al. (2016), os autores discutem o processo da aprendizagem suportado pelas tecnologias de informação e comunicação ao longo de contextos distintos, envolvendo diferentes locais, horários, conteúdos e recursos disponíveis. Eles afirmam que a investigação dos contextos de aprendizagem tornou-se um fator chave nas pesquisas para exploração das interseções entre os espaços dentro e fora das escolas ou entre cursos online e off-line.
Nesse sentido, as aulas de campo se caracterizam como importantes contextos de aprendizagem, sendo aplicadas em diversas áreas para diferentes faixas etárias, como visitas de crianças a museus ou exploração de afloramentos geológicos por alunos universitários. Elas ampliam as possibilidades de ensino e aprendizagem através de experiências reais e melhoria na compreensão do conteúdo, nas habilidades de observação e comunicação.
Tomando-se como exemplo uma aula de campo de Geologia e seguindo a abordagem de Figueiredo e Afonso (2006), têm-se os seguintes elementos nesse contexto de aprendizagem: a aula de campo em si como o Evento de Aprendizagem, onde os alunos se deslocam para um ambiente fora da Universidade com o objetivo de adquirir determinados conhecimentos específicos sobre uma região; as explicações do professor e o material de apoio levado pelos alunos, como o Conteúdo; e, as características geológicas da região visitada no momento da aula, como o Contexto. Além disso, através desse exemplo é possível identificar os quatro contextos propostos por Duchastel e Molz (2005): as experiências dos alunos com aulas de campo (Contexto da Experiência); a comunicação entre os estudantes que participam daquela aula (Contexto da Comunidade); os procedimentos padrões adotados pela Universidade que conduz a aula de campo (Contexto da Instituição); e, as informações repassadas pelo professor e o material utilizado pelos alunos em campo (Contexto da Informação).
TECNOLOGIAS MÓVEIS EM AULAS DE CAMPO
Uma abordagem que tem demonstrado resultados positivos no apoio à realização das atividades de aprendizagem nas aulas de campo é a utilização das tecnologias móveis (Chiang, Yang e Hwang, 2014; Chen, Liu e Hwang, 2015). Elas possibilitam a contextualização da informação em campo, fornecendo o conteúdo que se mostra mais adequado à situação em que o aprendiz se encontra (como localização e horário) e ao que ele está realizando ou interessado naquele momento, através de um único dispositivo que integra diferentes ferramentas (e.g. GPS, bússola, câmera digital).
A inserção dos dispositivos móveis (como smartphones . tablets) nos processos de ensino e aprendizagem deu origem ao conceito de Mobile Learning (ou m-learning). Esse paradigma surgiu a partir da utilização das tecnologias móveis e sem fio como parte de um modelo de aprendizado integrado (Marçal, Andrade e Rios, 2005). Segundo Peng et al. (2009), o m-learning trata-se de uma evolução do e-learning com a adição dos recursos da Computação Móvel.
Nos últimos anos, os recursos da Computação Móvel têm sido incorporados em aulas de campo sobre diferentes assuntos, por exemplo: botânica (Lo e Quintana, 2013), cultura local (Hwang e Chang, 2015) e vocabulário (Santos et al., 2016). De uma forma geral, os estudos têm indicado a relevância do uso das tecnologias móveis em aula de campo. Entretanto, as vantagens alcançadas e os obstáculos enfrentados variam de acordo com diferentes fatores, tais como: as circunstâncias em que as aulas acontecem; os conhecimentos e experiências dos aprendizes; as informações disponibilizadas em campo; e as ferramentas utilizadas para suporte à aula.
METODOLOGIA
Este trabalho adotou o método do Estudo de Caso proposto por Yin (2001), que prevê três fases distintas: i) a escolha do referencial teórico da pesquisa, a seleção dos casos e o desenvolvimento de protocolos para a coleta dos dados; ii) a condução do estudo de caso; iii) a análise dos dados obtidos. Optou-se por garantir a execução do estudo em uma aula de campo real de Geologia tendo em vista o fato de pesquisas indicarem que diferentes questões ambientais podem dificultar o uso dos dispositivos móveis em atividades fora de sala de aula (Meek et al., 2013; Chen, Liu e Hwang, 2015), por exemplo: excesso de iluminação ou chuvas, que dificultam a visualização da tela do dispositivo tanto para escrita de texto quanto para captura de fotos; ausência de conexão com a Internet, que impossibilita a troca de informações remotas; queda da bateria do dispositivo e indisponibilidade de meios para carregamento imediato; entre outros.
Instrumentos
Existem disponíveis na literatura diferentes questionários padronizados para avaliar as respostas dos participantes de um estudo e aferir o nível de diferentes características de um sistema. As principais vantagens da utilização desses instrumentos são: objetividade na coleta, replicabilidade do instrumento e quantificação dos resultados, através de cálculos estatísticos (Sauro e Lewis, 2012).
O questionário utilizado para avaliação dos resultados deste estudo de caso é composto por dezoito perguntas e é dividido em três partes: a primeira parte, baseada no System Usability Scale - SUS (Brooke, 1996), objetiva coletar informações sobre a facilidade de uso (Usabilidade) da aplicação gerada e a simplicidade para aprender a usá-la (Capacidade de Aprendizado); a segunda parte, baseada no Modelo de Aceitação de Tecnologia (TAM) de Davis (Davis, 1989), é voltada para identificar o nível de utilidade do aplicativo percebido pelos alunos (Utilidade Percebida) durante o uso em campo; a terceira parte do instrumento é composta por duas questões abertas, que objetivam coletar as opiniões dos alunos sobre preferências na utilização da aplicação, pontos positivos, negativos e sugestões de melhorias.
Seguem abaixo as 10 questões que compõem a primeira parte do instrumento de avaliação, que consiste em uma versão traduzida para o português do questionário SUS por Tenório et al. (2010).
As questões que compõem a segunda parte do instrumento foram baseadas no modelo TAM com adaptações para o contexto de aplicações móveis educativas, semelhantemente aos estudos de Zbick et al. (2015) e Chung, Chen e Kuo (2015). São elas:
Participantes
Para a realização do estudo de caso foi escolhida a disciplina “Mapeamento de Terrenos Sedimentares” do curso de graduação em Geologia da Universidade Federal do Ceará. O objetivo principal dessa disciplina é treinar os alunos em técnicas de mapeamento geológico de bacias sedimentares utilizando aulas práticas de campo. O estudo foi realizado em dezembro de 2015, no interior do Estado do Ceará – Brasil. Nessa aula de campo, os alunos deveriam visitar seis afloramentos geológicos para alcançar os objetivos de aprendizagem da disciplina. Durante o uso do aplicativo nos locais dos afloramentos, observou-se que não havia conexão de Internet móvel e, por vezes, não havia nenhum tipo de sinal nos telefones celulares.
A turma selecionada era composta por um professor e dezessete alunos, com faixa etária entre 20 e 27 anos. Com relação aos alunos, todos já tinham experiência com aulas de campo. Entretanto, nenhum deles havia utilizado um aplicativo educativo em campo anteriormente. Celulares extras foram levados para o caso de alguns alunos não terem celulares compatíveis com as versões geradas da aplicação. Assim, possibilitou-se que todos realizassem os testes de forma individualizada. Dos dezessete dispositivos utilizados, quinze tinham o sistema operacional Android e dois utilizavam Windows Phone.
Procedimento
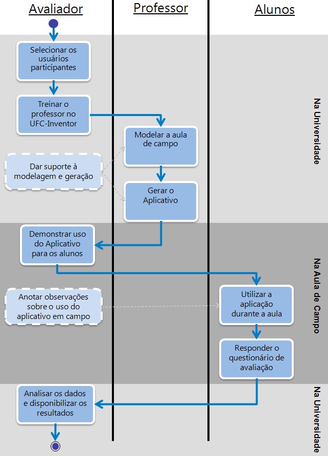
O estudo de caso seguiu as fases que compõem uma aula de campo (Shakil, Faizi e Hafeez, 2011): desde o planejamento (pré-campo), passando pela aula de campo em si, até a consulta dos dados após o retorno da aula (pós-campo). A Figura 1 apresenta um diagrama com todas as ações executadas. Observa-se a participação de três atores: o avaliador (primeiro autor deste artigo), o professor da disciplina, e os alunos. Através da figura percebe-se que a avaliação ocorreu em dois espaços: na Universidade e na região da aula de campo.
Após a definição dos participantes, o avaliador realizou um treinamento para o professor na ferramenta de autoria UFC-Inventor (Marçal, 2016), para que ele pudesse modelar a aula e gerar o aplicativo para os dispositivos móveis dos alunos. O UFC-Inventor consiste em um sistema, na plataforma Windows, para modelagem gráfica de aulas de campo com recursos de Computação Móvel, geração de aplicações e disponibilização delas para os alunos. Com o UFC-Inventor, o projetista (e.g. professor ou especialista de área) pode realizar as seguintes ações: modelar as atividades de aprendizagem e o fluxo que elas devem acontecer, através de um editor gráfico; inserir no projeto da aula recursos como elementos multimídia (e.g. texto, imagens, áudios, vídeos), sensores (e.g. GPS, bússola, acelerômetro) e de comunicação sem fio (e.g. chat, transferência de arquivo); e, gerar uma aplicação móvel para diferentes sistemas operacionais (Android, iOS e Windows Phone). Depois da geração, o executável da aplicação fica armazenado em um servidor na Internet e é disponibilizado um link para que o aluno possa baixá-lo e instalar em seu dispositivo móvel. O professor pode utilizar diferentes formas para enviar esse link para seus alunos, tais como e-mail, SMS ou aplicativo de mensagens.

A partir do modelo elaborado da aula, foram geradas versões da aplicação compatíveis com os dois sistemas operacionais dos dispositivos móveis utilizados (Android e Windows Phone). A Figura 2 apresenta algumas telas do aplicativo gerado. Ele é composto por 52 telas com textos instrutivos, imagens explicativas e perguntas, além dos recursos de câmera, microfone e GPS do dispositivo móvel. Após a viagem para o local da aula de campo e antes do início, o avaliador demonstrou o funcionamento do aplicativo aos alunos.
Foram visitados seis afloramentos geológicos, das 8h da manhã até às 3h da tarde. A Figura 3 mostra um dos momentos do teste em campo. Durante as visitas, os alunos escutavam as explicações do professor, realizavam anotações na caderneta de campo e utilizavam o aplicativo, para consultar conteúdos e responder as tarefas contidas nele. Por fim, após o retorno para Universidade, o avaliador realizou a análise dos dados, considerando as respostas dos alunos aos questionários de avaliação, as observações anotadas e os dados registrados pelos alunos através do aplicativo. É importante destacar que o teste foi realizado de forma a não atrapalhar o andamento normal da aula, mantendo-se os mesmos locais e horários usuais.

Para evitar fatores que interferissem na avaliação do uso do aplicativo, alguns detalhes foram pensados de forma a tentar garantir a validade do estudo, conforme recomendações de Sauro e Lewis (2012): a turma foi composta com alunos com perfis similares e experientes em aulas de campo; o tamanho da amostra (N = 17) é uma quantidade aceita como válida para realização de cálculos estatísticos (Sauro, 2011); foi feita uma explanação sobre os objetivos do estudo e funcionamento do aplicativo, antes do início do teste; e, as tarefas solicitadas não eram complexas e repetiam-se, o que facilitava a utilização da aplicação. Finalmente, não era necessário que o aluno se identificasse no instrumento de avaliação.
RESULTADOS

A Tabela 1 apresenta um resumo da análise sobre a primeira parte do questionário de avaliação, que corresponde às questões baseadas na escala SUS. Os resultados demonstram que a aplicação recebeu uma boa avaliação de usabilidade (83,4). Além disso, também se pode afirmar, com 95% de confiança, que o escore SUS para essa população está entre 79,1 e 87,6. Estudos indicam o valor 70,0 como sendo o escore médio SUS mínimo para se considerar um sistema com um bom nível de usabilidade (Bangor, Kortum e Miller, 2009; Sauro e Lewis, 2012). Outros estudos também têm utilizado o questionário SUS para avaliação de aplicações móveis educativas, como em Zbick et al. (2015).
| Variável | Valor |
| Tamanho da Amostra | 17 |
| Escore Médio SUS | 83,4 |
| Intervalo de Confiança | 79,1 – 87,6 |
| Margem de Erro | 4,2 |
| Nível de Confiança | 95% |
| Desvio Padrão | 8,2 |
| Confiabilidade | 0,819 |
Para atestar a confiabilidade dos dados obtidos, utilizou-se o coeficiente alfa de Cronbach (Bonett e Wright, 2015). O maior valor possível para esse coeficiente é 1,00, sendo 0,70 considerado o limite inferior para uma confiabilidade interna aceitável (Sauro, 2011). Como se pode observar na Tabela 1, o coeficiente alfa de Cronbach obtido nesse estudo foi de 0,819, caracterizando a amostra com um bom nível de confiabilidade.
Considerando-se o escore médio SUS, alguns estudos apresentam classificações baseadas nesse parâmetro para categorizar o nível de usabilidade de um sistema. A Tabela 2 mostra como o aplicativo testado se classifica com relação a duas escalas diferentes. Conforme pode se observar, utilizando a categorização de Bangor, Kortum e Miller (2009), a aplicação “Aula de Campo” enquadra-se na categoria B, que corresponde ao nível “Excelente” de usabilidade nessa escala. Sauro e Lewis (2012) apresentam uma escala na qual o aplicativo testado obtém nota A, que se trata do segundo melhor nível de classificação de usabilidade segundo essa categorização, abaixo apenas do A+.
| Aplicativo | Escore SUS | Classificação Bangor, Kortum e Miller Faixa Nota | Classificação Sauro e Lewis Faixa Nota |
| Aula de Campo | 83,4 | 80–90 B (Excelente) | 80,8 – 84 A |
Complementando a análise sobre as dimensões obtidas com o SUS (Usabilidade, Capacidade de Aprendizado e SUS médio), a Figura 4 apresenta um gráfico bloxspotque a mostra a distribuição e simetria dos escores obtidos. Esse gráfico reforça as seguintes constatações: uma distribuição concentrada e aproximada dos resultados (em torno de 80); e uma variação maior na Capacidade de Aprendizado, sendo aquela que apresenta a maior diferença em termos de limite superior (100,0) e inferior (62,5). Porém, mesmo com esse valor mínimo, as respostas de todos os alunos indicaram um escore médio SUS acima de 70,0. Isso se deve ao fato do SUS considerar a média das respostas de todas as perguntas e o cálculo da Capacidade de Aprendizado considerar apenas as questões 4 e 10.

A Tabela 3 mostra os valores médios das respostas da segunda parte do instrumento de avaliação, que está associada à percepção dos alunos sobre a utilidade da aplicação para a aula de campo. Os bons resultados obtidos indicam que o aplicativo foi considerado útil pelos estudantes. O valor médio das respostas às questões redigidas positivamente (11, 13, 15 e 16) foi de 4,26. Dessas, apenas uma (Q16) obteve nota inferior a 4,0 (equivalente na escala Likert 5-pontos a opção “Concordo”), mesmo assim com o valor muito próximo a esse (3,94). Acredita-se que esse item obteve o menor resultado porque é o mais relacionado à questão da aprendizagem de conceitos teóricos, que é uma questão a ser melhor trabalhada com o professor especialista da área. Com relação às questões redigidas negativamente (12 e 14), os resultados demonstram que os alunos discordam que a aplicação dificulte o uso deles e complique a execução das atividades na aula de campo (médias menores ou iguais a 2,0).
| Questão | Média | Desvio Padrão |
| Q11 – Facilitou-me coletar os dados usando recursos como a câmera e o microfone. | 4,47 | 0,51 |
| Q12 – Dificultou-me a escrever textos e números. | 1,82 | 0,53 |
| Q13 – Permitiu-me executar as tarefas em campo mais eficientemente. | 4,12 | 0,60 |
| Q14 – Complicou a minha execução das atividades de aprendizagem. | 2,00 | 0,71 |
| Q15 – É uma tecnologia útil para coleta dos dados em campo. | 4,53 | 0,51 |
| Q16 – Ajudou-me a compreender melhor os conceitos da aula de campo. | 3,94 | 0,75 |
Ainda com relação à análise das respostas da segunda parte do questionário, a Figura 5 mostra a frequência (%) das respostas dos alunos referentes à utilidade da aplicação. Destacam-se positivamente as questões 11 e 15, onde 100% dos alunos responderam que concordam ou concordam plenamente que a aplicação é uma tecnologia útil para coleta de dados e facilita essa tarefa através do uso da câmera e do microfone do dispositivo móvel.

Na terceira e última parte do questionário, os estudantes tinham a oportunidade de escrever observações sobre a aplicação. Na questão 17, deveriam responder sobre que forma (ou que formas) preferiu utilizar para responder as perguntas do aplicativo. A Tabela 4 mostra que a principal forma utilizada foi através da escrita de texto, ficando a captura de fotos da caderneta como segunda opção na preferência. A partir da leitura das respostas dessa questão, pôde-se concluir que o texto foi o preferido devido à praticidade e ao costume em usar essa forma de entrada no dispositivo móvel. Por outro lado, a gravação de áudio via microfone foi a opção menos usada em virtude de não ser um recurso usual para responder questões.
| Texto | Foto da Caderneta | Gravação de Áudio |
| 94,1% | 41,2% | 5,9% |
A possibilidade de capturar fotos da caderneta de campo para responder as perguntas foi uma opção elogiada por alguns alunos, que justificaram o uso dessa opção à agilidade proporcionada por essa funcionalidade. A Figura 6 mostra exemplos de fotos das cadernetas capturadas pelos próprios alunos através da aplicação durante o estudo de caso. Essas imagens foram usadas como respostas às perguntas do aplicativo. Pode-se observar que as fotos permitem a leitura do conteúdo e reutilização do mesmo, seja para elaboração do relatório final de campo ou para avaliação pelo professor.

A última questão do instrumento de avaliação tratava-se de um espaço livre para eles escreverem sobre a aplicação e o uso dela em campo. Como pontos positivos, foram indicados:
Visualização dos Dados Coletados em Campo
Conforme Shakil, Faizi e Hafeez (2011), a importância de uma aula de campo não se encerra com a visita em si, ocorrendo ainda uma fase pós-campo onde os dados coletados são analisados. Nesse momento, os alunos devem consolidar as informações e conhecimentos adquiridos durante a aula em campo e produzir relatórios que serão avaliados pelos professores das disciplinas. Para possibilitar a visualização das informações no pós-campo, uma página Web foi desenvolvida (Figura 7) para acessar os dados que foram persistidos na plataforma na nuvem Google Fusion Tables1. Através da figura, é possível observar os marcadores indicando os seis afloramentos que foram visitados. As respostas do aluno para as perguntas sobre aquele afloramento selecionado (Camadas Ipubi), nas diferentes mídias (texto, áudio e foto), são apresentadas no lado esquerdo da página Web.
A escolha dessa plataforma ocorreu devido a dois motivos principais: por essa já ser umatecnologia adotada em outros estudos na área de Geociências (Yue, Jiang e Hu, 2014; Kirtiloglu, Orhan e Ekercin, 2016); e, por ela contar com o recurso para visualização automática de mapas.

Avaliação do professor participante
Diferentemente da análise do uso do aplicativo pelos alunos, onde um questionário de avaliação foi utilizado, no caso do professor da disciplina, uma entrevista informal foi realizada. Com isso, pretendeu-se verificar os ganhos proporcionados pelo uso das tecnologias móveis na aula de campo, considerando a visão do docente responsável pela turma. Primeiramente, ele afirmou que não teve muitas dificuldades em usar a ferramenta de autoria para modelar a atividade de campo. O fato da interface do sistema ser baseada em um diagrama semelhante a fluxogramas tradicionais ajudou o processo de modelagem.
Durante o uso do aplicativo nas visitas aos afloramentos geológicos, alguns aspectos chamaram a atenção do professor. Em primeiro lugar, foi observado que todos os alunos estavam usando a aplicação nas visitas aos afloramentos. A esta observação adiciona-se o fato de nenhum deles ter solicitado auxílio ao professor ou ao avaliador para instalar o aplicativo. Isso sugere que o próprio aluno instalou ou contou com a ajuda dos colegas para isso, demonstrando que esse passo não foi um obstáculo ao uso da aplicação em campo. A terceira e última observação do professor sobre a utilização do aplicativo foi o fato dos alunos o utilizarem para um fim não previsto inicialmente: como um guia sobre a ordem de afloramentos já visitados e a visitar. Este fato é particularmente importante porque mostrou que um aplicativo pode ter mais usos que o planejado, além de indicar a inclusão dessa função (guia dos afloramentos) nas novas aulas de campo.
Após o retorno para Universidade, o professor teve acesso aos dados coletados em campo e transmitidos pelos alunos. O uso da plataforma Google Fusion Tables foi elogiado pelo professor, que informou já ter usado essa plataforma para armazenamento e visualização de dados anteriormente. Por fim, o professor informou que estava animado com os resultados do experimento e esperava continuar utilizando as tecnologias móveis em outras aulas de campo, da mesma disciplina e de outras também.
DISCUSSÃO
Diferentes iniciativas têm sido desenvolvidas no sentido de promover o uso das tecnologias da informação e comunicação na área da Geociência. Em Weng, Sun e Grigsby (2012), os autores apresentam um aplicativo Android que facilita a realização de atividades de campo essenciais aos geólogos. A aplicação era voltada para profissionais de Geologia e não previa o armazenamento das informações coletadas na Internet. Para solucionar essa questão, alguns trabalhos têm utilizados os bancos de dados nas nuvens. Yue, Jiang e Hu (2014) e Kirtiloglu, Orhan e Ekercin (2016) apresentam estudos onde utilizam a solução da Google (Fusion Tables) para armazenar, gerenciar e integrar os dados através das tecnologias da Computação em Nuvens. Na primeira pesquisa, são analisados dados de umidade do solo e na segunda, dados meteorológicos e de precipitação. Porém, em ambos os casos, não houve a utilização de aplicações móveis para coleta dos dados em campo.
Este artigo se diferencia dos estudos citados por apresentar uma pesquisa que integra as tecnologias da Computação Móvel e da Computação em Nuvens com o objetivo de favorecer a aprendizagem durante e posteriormente às aulas de campo de Geologia. Através da observação do uso da aplicação móvel durante a aula de campo, notou-se que todos os estudantes conseguiram executar as tarefas contidas no aplicativo, sem necessidade de ajuda do professor ou do avaliador e sem que o andamento da aula fosse atrapalhado. Este fato foi corroborado pelas respostas às questões subjetivas que indicaram que a maioria dos alunos apontava a facilidade de uso e a praticidade entre principais vantagens do aplicativo.
Para validar de forma mais objetiva o aplicativo, foram adotados questionários padrões de avaliação (SUS e TAM), instrumentos já utilizados em outros estudos para análise de aplicações móveis educativas (Zbick et al., 2015; Chung, Chen e Kuo, 2015). O resultado obtido no escore médio SUS (83,4) reforça que a aplicação caracteriza-se por apresentar bom nível de usabilidade e capacidade de aprendizado.
Mesmo a usabilidade de um sistema sendo um fator importante, se o usuário não perceber a utilidade dele, não irá utilizá-lo (Davis, 1989). Nesse sentido, a partir das respostas à segunda parte do instrumento de avaliação, pôde-se constatar que o aplicativo testado mostrou-se útil para os alunos durante a aula de campo e não gerou dificuldades para execução das atividades de aprendizagem. Destaca-se a questão 15, que obteve nota média de 4,53 (em uma escala de 1,00 a 5,00), onde os alunos responderam se a aplicação é uma tecnologia útil para coleta de dados em campo.
Com relação aos pontos negativos e às sugestões de melhoria, as queixas dos alunos giraram em torno da necessidade de mais recursos na aplicação, tais como: a possibilidade de capturar uma quantidade maior de fotos dos afloramentos e a adição de conteúdos complementares como gráficos e tabelas. Porém, em ambos os casos, a solução seria realizada sem necessidade de programação, bastando apenas alterações no modelo da aula e geração de uma nova versão da aplicação.
Nessa pesquisa, o estudo de caso foi realizado de forma presencial em uma aula de campo com toda a turma ao mesmo tempo. Entretanto, a aplicação utilizada nesse estudo pode ser reutilizada em cursos à distância, que contenham atividades similares em campo, de forma integrada com o ambiente virtual de aprendizagem. Em um trabalho relacionado com essa ideia, Vázquez-Cano (2014) apresenta os resultados da utilização de aplicações móveis no curso de Licenciatura em Pedagogia da Universidade Nacional de Educação a Distância da Espanha (UNED). Ele conclui o artigo afirmando que aplicações móveis desenvolvidas especificamente para disciplinas do ensino superior são altamente valorizadas pelos estudantes como uma nova ferramenta que apoia e aperfeiçoa as práticas de aprendizagem. Além disso, ele afirma que as tecnologias móveis em cursos à distância criam novas oportunidades para estabelecer relações e conexões entre os estudantes e promovem o trabalho coletivo entre eles e os professores.
Conforme apresentado na metodologia do estudo de caso, diferentes ações foram realizadas para tentar evitar que fatores externos interferissem no uso do aplicativo. Entretanto, apesar desses cuidados, dois aspectos podem ter influenciado na realização do estudo de caso. Em primeiro lugar, a presença do autor deste artigo durante a aula de campo pode ter estimulado os alunos a usarem o aplicativo. Porém, como ele ficava distante para não interferir na aula e os alunos estavam espalhados pelos afloramentos, acredita-se que a presença dele não tenha interferido na utilização do aplicativo.
O outro aspecto diz respeito ao momento em que os alunos responderam o instrumento de avaliação do aplicativo. A aula começou por volta das 7h da manhã, os alunos visitaram os seis afloramentos, que ficavam quilômetros de distância entre si, em locais com temperatura que às vezes passava dos 40º graus e só foram parar para almoçar por volta das 15h30min. Então, o preenchimento dos questionários de avaliação aconteceu apenas depois das 16h, quando eles estavam cansados de um dia inteiro de aula de campo. Esse cansaço pode ter levado os alunos a responderem o instrumento de avaliação de forma mais displicente. Entretanto, o esforço para concluir o questionário era pequeno, tendo em vista que das 18 questões em 16 bastava eles marcarem a opção correta. Além disso, considerando a uniformidade observada nas respostas e a estrutura do questionário com redação alternada das questões (uma positiva e outra negativa em sequência), acredita-se que o cansaço não tenha influenciado o preenchimento do instrumento de avaliação.
CONCLUSÃO
Esta pesquisa teve como questão norteadora a análise do uso das tecnologias móveis no contexto de aprendizagem de aulas de campo de Geologia. Nesse sentido, os resultados obtidos são animadores ao apontar que a solução testada alcançou bons índices de usabilidade e utilidade percebidas pelos estudantes. Somando a isso, a percepção otimista do professor participante do estudo de caso e o interesse dele em continuar a usar o sistema em suas práticas de campo reforçam a conclusão sobre a boa aceitação das tecnologias móveis nesse contexto de aprendizagem e indicam que elas apresentam potencial para se tornarem importantes ferramentas de apoio em aulas de campo.
Com relação aos problemas e aspectos negativos apontados pelos alunos, as queixas principais foram em torno da necessidade de ampliação de recursos da aplicação testada. Este fato não contradiz a importância das tecnologias móveis em campo, apenas demonstra que mais estudos precisam ser feitos para se identificar as ferramentas móveis suficientes para os diferentes contextos de aprendizagem nas quais elas podem ser utilizadas.
Como trabalho futuro, pretende-se realizar experimentos de m-learning em aulas de campo de outras áreas, como Biologia e Geografia, para se identificar as diferentes necessidades e avaliar os resultados e obstáculos que possam vir a surgir nesses outros contextos. Busca-se ainda investigar a relação entre essas tecnologias e os ganhos de aprendizagem que elas podem proporcionar aos alunos.
REFERÊNCIAS BIBLIOGRÁFICAS
Bangor, A., Kortum, P., e Miller, J. (2009). Determining what individual SUS scores mean: Adding an adjective rating scale. Journal of usability studies, 4(3), 114-123.
Behrendt, M., e Franklin, T. (2014). A Review of Research on School Field Trips and Their Value in Education. International Journal of Environmental and Science Education, 9(3), 235-245.
Bonett, D. G., e Wright, T. A. (2015). Cronbach’s alpha reliability: Interval estimation, hypothesis testing, and sample size planning. Journal of Organizational Behavior, 36(1), 3-15.
Brooke, J. (1996). SUS-A quick and dirty usability scale. Usability evaluation in industry, 189(194), 4-7.
Chen, C. H., Liu, G. Z., e Hwang, G. J. (2015). Interaction between gaming and multistage guiding strategies on students’ field trip mobile learning performance and motivation. British Journal of Educational Technology, 47(6), 1032-1050.
Chiang, T. H., Yang, S. J., e Hwang, G. J. (2014). Students’ online interactive patterns in augmented reality-based inquiry activities. Computers & Education, 78, 97-108.
Chung, H. H., Chen, S. C., e Kuo, M. H. (2015). A study of EFL college students’ acceptance of mobile learning. Procedia- Social and Behavioral Sciences, 176, 333-339.
Duchastel, P., e Molz, M. (2005). Virtual Settings: E-Learning as creating Context. Em A. D. Figueiredo e A. P. Afonso, (Ed.), Managing Learning in Virtual Settings: The Role of Context (24-39). Hershey: Information Science Publishing.
Erstad, O., Kumpulainen, K., Mäkitalo, Å., Schrøder, K. C., Pruulmann-Vengerfeldt, P., e Jóhannsdóttir, T. (2016). Tracing Learning Experiences Within and Across Contexts. Em O. Erstad, K. Kumpulainen, Å. Mäkitalo, K. C. Schrøder, P. Pruulmann- Vengerfeldt, e T. Jóhannsdóttir, (Ed.), Learning across Contexts in the Knowledge Society (1-13). Rotterdam: SensePublishers.
Figueiredo, A. D., e Afonso, A. P. (2006). Context and learning: A philosophical framework. Em A.D. Figueiredo e A. Afonso, (Ed)., Managing Learning in Virtual Settings: The Role of Context (24-39). Hershey: Information Science Publishing.
Hwang, G. J., e Chang, S. C. (2015). Effects of a peer competition-based mobile learning approach on students’ affective domain exhibition in social studies courses. British Journal of Educational Technology, 47(6), 1217-1231.
Kirtiloglu, O. S., Orhan, O., e Ekercin, S. (2016). A map mash-up application: investigation the temporal effects of climate change on salt lake basin. ISPRS-International Archives of the Photogrammetry, Remote Sensing and Spatial Information Sciences, 221-226.
Lo, W. T., e Quintana, C. (2013). Students’ use of mobile technology to collect data in guided inquiry on field trips. Proceedings of the 12th International Conference on Interaction Design and Children (pp. 297-300). Association for Computing Machinery (ACM).
Marçal, E., Andrade, R., e Rios, R. (2005). Aprendizagem utilizando dispositivos móveis com sistemas de realidade virtual. Revista Novas Tecnologias na Educação, 3(1), 1-11.
Marçal, E., Andrade, R., e Viana, W. (2015). Aulas de Campo Ubíquas. Anais do 26. Simpósio Brasileiro de Informática na Educação (pp. 150-160). Sociedade Brasileira de Computação (SBC).
Marçal, E. (2016). UFC-Inventor: um ambiente para modelagem e geração de aplicações para aulas de campo ubíquas. Tese de Doutorado apresentada ao Programa de Mestrado e Doutorado em Computação da Universidade Federal do Ceará - Brasil, como requisito parcial à obtenção do grau de Doutor em Ciência da Computação.
Meek, S., Fitzgerald, E., Sharples, M., e Priestnall, G. (2013). Learning on field trips with mobile technology. Em W. Kinuthia e S. Marshall (Ed.), On the Move: Mobile Learning for Development (1-15). Charlotte: Information Age Publishing.
Morentin, M., e Guisasola, J. (2015). The role of Science Museum field trips in the Primary Teacher preparation. International Journal of Science and Mathematics Education, 13(5), 965-990.
Nabors, M. L. (2009). Making the case for field trips: What research tells us and what site coordinators have to say. Education, 129(4), 661.
Peng, H., Su, Y. J., Chou, C., e Tsai, C. C. (2009). Ubiquitous knowledge construction: Mobile learning re-defined and a conceptual framework. Innovations in Education and Teaching International, 46(2), 171-183.
Pyke, K. L. (2015). Effects of field trips on alternative students’ knowledge skills, attitudes, and relationships. Thesis submitted in partial fulfillment of the requirements for the degree of Master of Arts in Royal Roads University.
Santos, M. E. C., Taketomi, T., Yamamoto, G., Rodrigo, M. M. T., Sandor, C., e Kato, H. (2016). Augmented reality as multimedia: the case for situated vocabulary learning. Research and Practice in Technology Enhanced Learning, 11(4), 1-23.
Sauro, J. (2011). A practical guide to the system usability scale: Background, benchmarks & best practices. Denver: Measuring Usability LLC.
Sauro, J., e Lewis, J. R. (2012). Quantifying the user experience: Practical statistics for user research. Walthan: Elsevier.
Valente, J. A., e de Almeida, M. E. B. (2014). Narrativas digitais e o estudo de contextos de aprendizagem. Revista EmRede, 1(1), 32-50.
Vázquez-Cano, E. (2014). Mobile distance learning with smartphones and apps in higher education. Educational Sciences: Theory and Practice, 14(4), 1505-1520.
Weng, Y. H., Sun, F. S., e Grigsby, J. D. (2012). GeoTools: An android phone application in geology. Computers & Geosciences, 44, 24-30.
Yin, R. K. (2015). Estudo de Caso: Planejamento e Métodos. Porto Alegre: Bookman editora.
Yue, P., Jiang, L., e Hu, L. (2014). Google fusion tables for managing soil moisture sensor observations. IEEE Journal of Selected Topics in Applied Earth Observations and Remote Sensing, 7(11), 4414-4421.
Zbick, J., Nake, I., Milrad, M., e Jansen, M. (2015). A web-based framework to design and deploy mobile learning activities: Evaluating its usability, learnability and acceptance. Proceedings of the 15th International Conference on Advanced Learning Technologies (pp. 88-92). Institute of Electrical and Electronic Engineers (IEEE).
Notas
Notas de autor
E-mail: edgar@virtual.ufc.br
E-mail: rossana@ufc.br
E-mail: windson@virtual.ufc.br